為愛行動快樂戒菸 🚭
2026「戒菸就贏比賽」正式開跑,財團法人董氏基金會今年以 「為愛行動 戒菸就贏」 為號召,邀請吸菸者勇敢挑戰 4 週不吸菸,為自己、也為身邊所愛的人踏出改變的第一步。

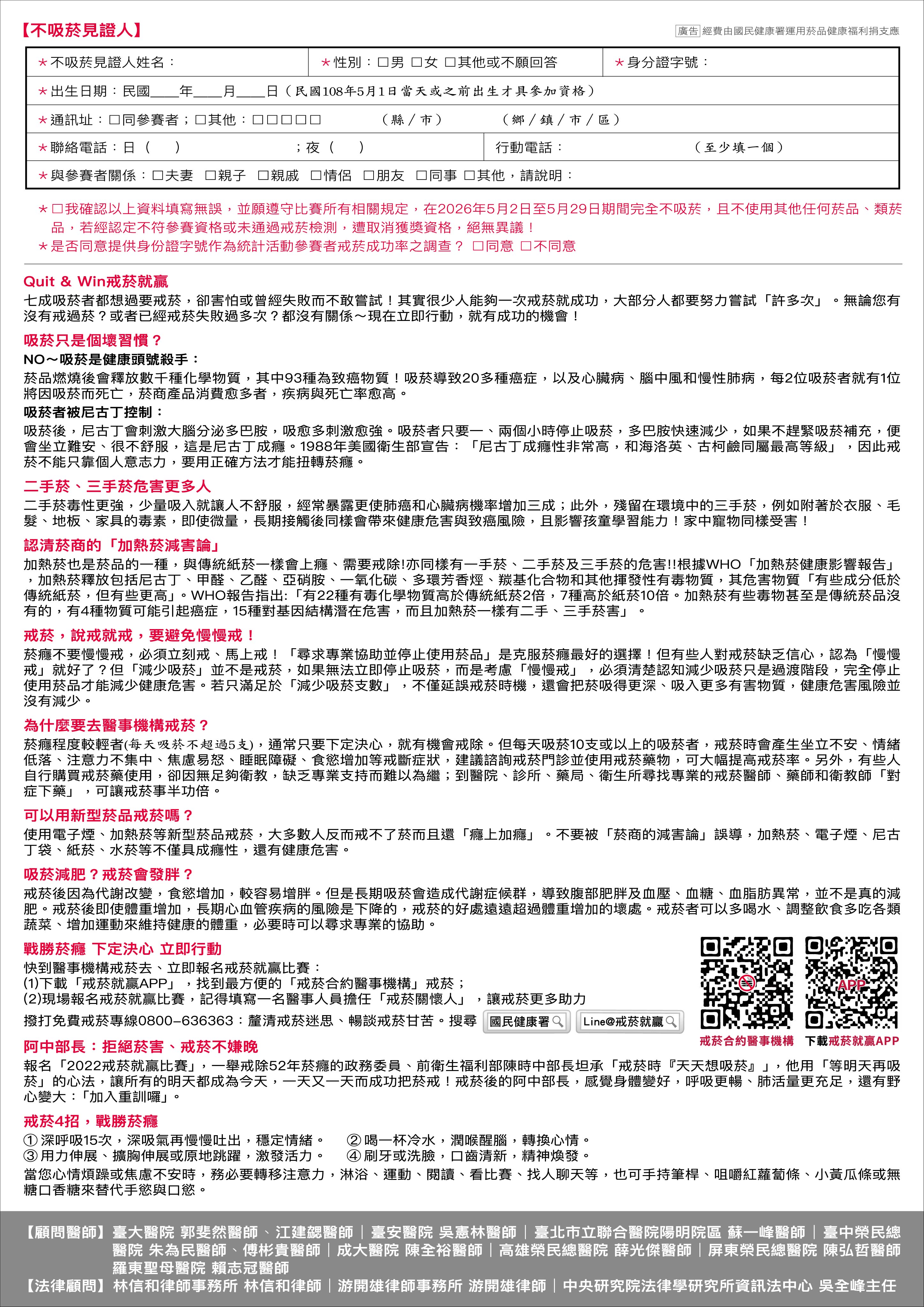
吸菸+不吸菸=2人一組,報名「2026戒菸就贏比賽」,成功戒菸組就抽中獎金8萬元,有8組喔!
活動規則
活動詳情:請上「華文戒菸網」
報名資格:兩人一組(吸菸參賽者1位+不吸菸親友見證人1位)
報名期間:即日起~2026.04.30
比賽期間:2026.05.02~05.29
比賽規則:比賽期間連續四週完全不吸菸(包含任何菸品或類菸品)
豐富獎勵:獎金8萬元,共8組名額